储能最高0.9元/kWh!西北省间顶峰辅助服务交易规则征意见

发布时间:2023/09/26    作者:administrator

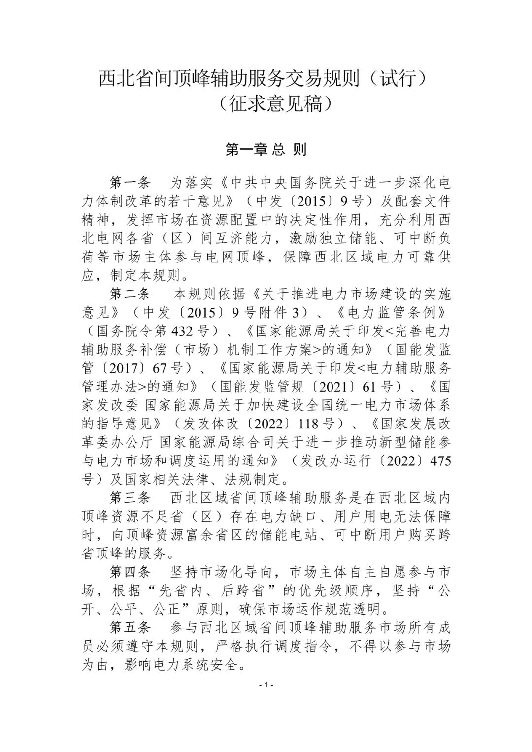
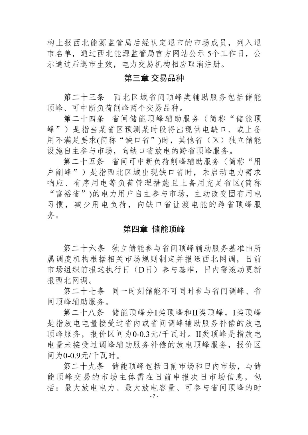
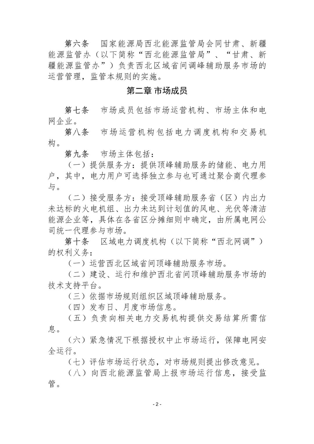
佳合丰新能源获悉,9月25日,西北能监局印发西北省间顶峰辅助服务交易规则(试行)(征求意见稿)。规则指出,要求储能充电功率在10MW以上且持续充电时间2小时以上,具备独立计量和自动发电控制功能(AGC),并以独立主体身份接受电网统一调度。

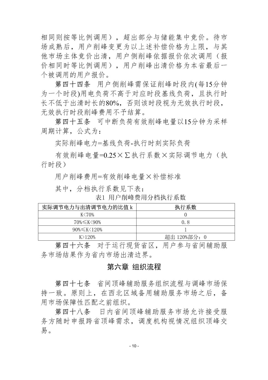
储能顶峰分I类顶峰和II类顶峰I类顶峰是指放电电量接受过省内或省间调峰辅助服务补偿的放电顶峰服务,报价区间为0-0.3元/千瓦时II类顶峰是指放电电量未接受过调峰辅助服务补偿的放电顶峰服务,报价区间为0-0.9元/千瓦时

储能顶峰根据出清情况计算顶峰收益,以15分钟为采样周期计算,公式为:

储能I类顶峰费用=0.25×∑I类顶峰出清价格×出清电力(执行时段)

储能II类顶峰费用=0.25×∑II类顶峰出清价格×出清电力(执行时段)

图片

原文如下:

图片

图片

图片

图片

图片

图片

图片

图片

图片

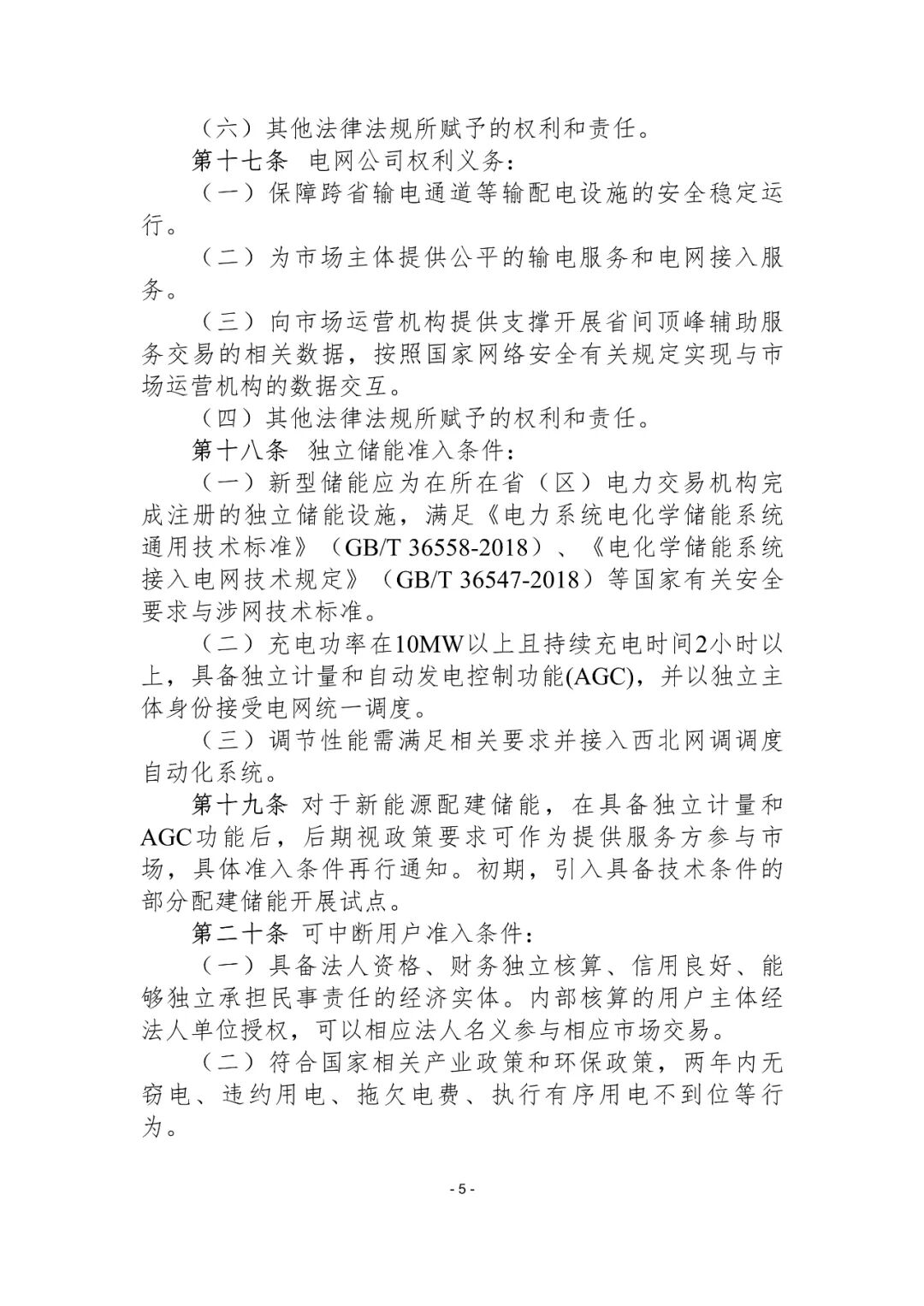
图片

图片

图片

图片

图片

图片

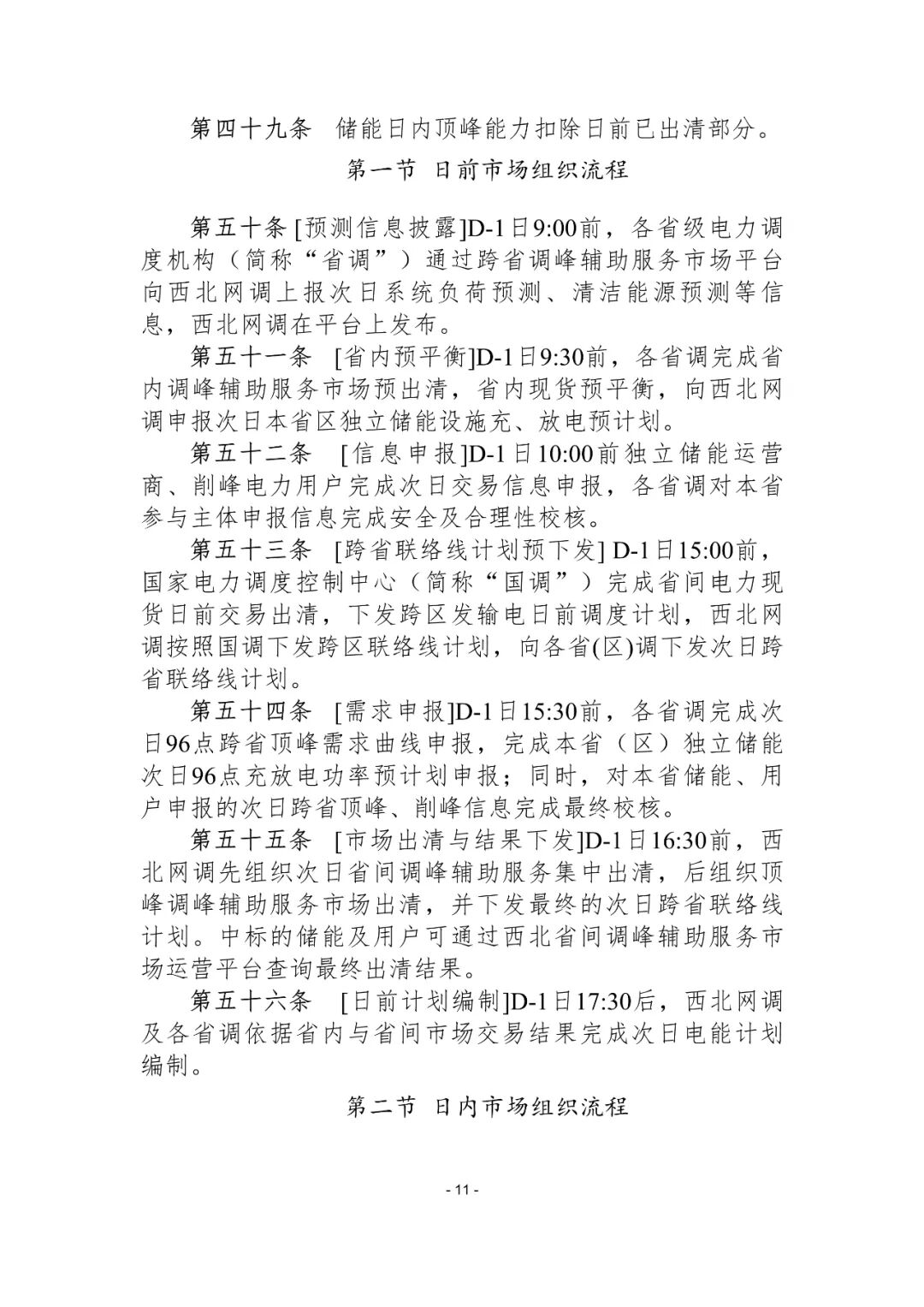
图片