en-us

山东、宁夏调整工商业分时电价政策!

Release time:2023/11/07    Author:administrator

佳合丰新能源获悉,10月15日,山东发改委发布《关于进一步优化工商业分时电价政策的通知(征求意见稿)》,其中提到“抽水蓄能容量电费”、“上网环节线损费用”纳入分时电价政策执行范围。

同时明确,直接参与电力市场交易用户零售套餐执行分时约束,其中高峰时段均价在平段均价基础上,上浮不低于60%;低谷时段均价在平段均价基础上,下浮不低于60%。
政策还提到,参考容量补偿电价各季节时段,零售合同的峰段至少包含容量补偿电价的尖峰时段,谷段至少包含容量补偿电价的深谷时段。零售合同的谷段可在容量补偿电价平段和谷段中选取,峰段可在容量补偿电价平段和峰段中选取。谷段总时长不得少于峰段总时长,平段总时长不得少于12个小时。执行期间如遇相关政策调整,按最新政策要求执行。

在11月3日,宁夏发改委发布《关于完善工商业分时电价政策有关事项的通知(征求意见稿)》,其中提到,根据宁夏电力系统负荷特性及电力供需状况等情况,对315千伏安及以上的工业用电在特定时间执行尖峰、深谷电价,具体为

尖峰时段:7、8月 19:00-21:00,12月18:00-20:00;

深谷时段:4、5、9月12:00-14:00。

此外,宁夏工商业用电高峰、低谷及平时段保持不变。

文件同时明确,工商业用户分时电价由市场交易形成,煤电高峰、低谷时段在平段价格基础上分别上浮、下浮50%新能源高峰、低谷时段在平段价格基础上分别上浮、下浮30%尖峰、深谷时段在平段价格基础上分别上浮、下浮80%。

原文如下:

图片

关于征求《关于进一步优化工商业分时电价政策的通知(征求意见稿)》意见的公告

为充分发挥价格杠杆在促进节能减排和资源优化配置等方面的积极作用,根据《国家发展改革委关于进一步完善分时电价机制的通知》(发改价格〔2021〕1093号)等文件规定,我委研究制定了《关于进一步优化工商业分时电价政策的通知(征求意见稿)》,现向社会征求意见。如有意见或建议,请于11月15日前通过电话、电子邮件等形式反馈至山东省发展改革委(价格处)。公示期:2023年10月15日-2023年11月15日;电话:0531-51785702;电子邮箱:shihuanan@shandong.cn

特此公告。

附件:《关于进一步优化工商业分时电价政策的通知(征求意见稿)》(征求意见稿)

山东省发展和改革委员会

2023年10月15日

关于进一步优化工商业分时电价政策的通知(征求意见稿)

为充分发挥价格杠杆在促进节能减排和资源优化配置等方面的积极作用,根据《国家发展改革委关于进一步完善分时电价机制的通知》(发改价格〔2021〕1093号)等文件规定,经研究,决定进一步优化工商业用户分时电价政策。现将有关事项通知如下:

一、扩大峰谷分时电价政策执行范围。结合国家输配电价改革,将“抽水蓄能容量电费”、“上网环节线损费用”纳入分时电价政策执行范围。

政策调整后,工商业用户容量补偿电价、抽水蓄能容量电费、上网环节线损费用,以及电网企业代理购电用户(不含国家有专门规定的电气化铁路牵引用电)代理购电价格执行分时电价政策。输配电价(含线损、政策性交叉补贴)、政府性基金及附加、代理购电损益分摊标准、保障性电量新增损益分摊标准、执行1.5倍代理购电价格中的0.5倍加价部分等其他标准不执行分时电价政策。代理购电用户代理购电价格峰谷损益纳入代理购电损益,由代理购电用户分摊(分享);工商业用户(电网企业代理购电用户、直接参与电力市场交易用户)容量补偿电价、抽水蓄能容量电费、上网环节线损费用损益由全体工商业用户分摊(分享),并逐月清算。

二、完善直接参与电力市场交易用户零售套餐约束机制。直接参与电力市场交易用户零售套餐执行分时约束,其中高峰时段均价在平段均价基础上,上浮不低于60%;低谷时段均价在平段均价基础上,下浮不低于60%。

参考容量补偿电价各季节时段,零售合同的峰段至少包含容量补偿电价的尖峰时段,谷段至少包含容量补偿电价的深谷时段。零售合同的谷段可在容量补偿电价平段和谷段中选取,峰段可在容量补偿电价平段和峰段中选取。谷段总时长不得少于峰段总时长,平段总时长不得少于12个小时。执行期间如遇相关政策调整,按最新政策要求执行。

三、上述电价政策自2024年1月1日起执行。未尽事宜,继续根据《山东省发展和改革委员会关于工商业分时电价政策有关事项的通知》(鲁发改价格〔2022〕997号)规定执行。

图片
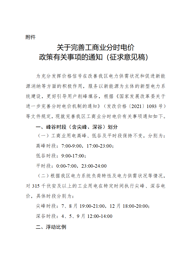
为改善我区电力供需状况,促进新能源消纳,推进以新能源为主体的新型电力系统建设,充分发挥分时电价信号作用,更好引导用户削峰填谷,我委在前期充分征求各方意见的基础上,研究起草了《关于完善工商业分时电价政策有关事项的通知》(征求意见稿),现向社会公开征求意见。欢迎各界人士通过网络提出修改意见或建议,反馈至邮箱:nxwjjgc@126.com,截止日期为2023年11月10日。
感谢您的参与和支持!
附件:关于完善工商业分时电价政策有关事项的通知(征求意见稿)
宁夏回族自治区发展改革委

2023年11月2日

图片

图片